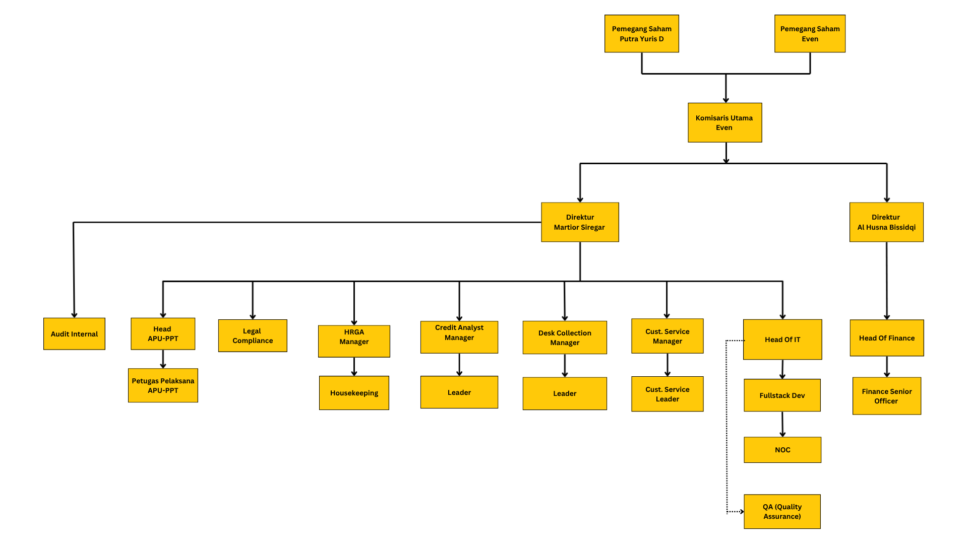
Dalam rangka memenuhi ketentuan Pasal 133 ayat (2) UU No.40 Tahun 2007 tentang Perseroan Terbatas dan Pasal 75 Peraturan Otoritas Jasa Keuangan No. 10/POJK.05/2022 tentang Layanan Pendanaan Bersama Berbasis Teknologi Informasi, Direksi PT. SOLUSI TEKNOLOGI FINANSIAL, berkedudukan di Kota Tangerang (“Perseroan”) dengan ini memberitahukan bahwa berdasarkan Keputusan Para Pemegang Saham Perseroan tanggal 23 Oktober 2023 telah diambil keputusan dengan suara bulat yaitu : Tuan EVEN dan Tuan PUTRA YURIS DWIKARYA telah melakukan pengambilalihan 25% saham dalam Perseroan dari Nyonya Janda FREKARTINI JEANPUTRI PANGEMANAN; sehingga kepemilikan atas Perseroan/pemegang saham Perseroan berubah menjadi : Tuan EVEN sebesar 76,25% dan Tuan PUTRA YURIS DWIKARYA sebesar 23,75%;
                Kota Tangerang, 27 Oktober 2023
                Direksi Perseroan
Modal Nasional (Monas) adalah salah satu produk dari PT. Solusi Teknologi Finansial, yang merupakan layanan finansial P2P Lending untuk mengembangkan modal usaha dari kecil ke menengah. Modal Nasional mengimplementasikan prinsip-prinsip finansial, penggunaan data sebagai acuan, dan teknologi mutakhir demi mewujudkan perekonomian inklusif bagi masyarakat Indonesia.
 
         
                  Memiliki pengalaman lebih dari 15 tahun di berbagai sektor, termasuk perbankan/keuangan, manufaktur, & layanan konsumen, selain itu berpengalaman sebagai CFO selama perusahaan industri waste/water treatment.
 
                  Memiliki Latar Belakang Pendidikan di Program Studi Akuntansi dan Program Profesi Akuntan pada Universitas Islam Indonesia, yang saat ini telah memiliki pengalaman dibidang keuangan selama 10 tahun dibeberapa industri antara lain industri keuangan dan industri pertambangan batubara. Posisi yang pernah dijabat adalah Head Accounting Department, Chief Finance Accounting, dan Manager Accounting tax and Management Information System. Dengan pengalaman dan karirnya dalam keuangan beliau dipercaya sebagai direktur PT Solusi Teknologi Finansial.
 
                  Even seorang Komisaris di PT. Solusi Teknologi Finansial sekaligus pemegang saham terbesar 76,25%, dengan background seorang Enginering lulusan Singapore. Ketertarikannya terhadap dunia teknologi mendorong keras untuk mendirikan perusahaan financial yang berbasis technology pertama dan terbesar di Indonesia. Even percaya bahwa masa depan akan mengarah pada serba digital teknologi, maka dari itu mendirikan usaha financial technology dapat mendorong pertumbuhan perekonomian khususnya bagi masyarakat dan UMKM di Indonesia.
 
                  Putra Yuris Dwikarya merupakan pemegang saham sebanyak 23,75% di PT. Solusi Teknologi Finansial. Dengan background Magister Hukum Lulusan Universitas Gajah Mada, Kami berharap Putra Yuris Dwikarya dapat memberikan dan menuntun PT. Solusi Teknologi Finansial | Modal Nasional untuk patuh dan tunduk terhadap semua regulasi yang berlaku di negara Republik Indonesia.
Lampiran Berkas dapat di lihat maupun di unduh oleh pengunjung website Modal Nasional.
Jl. Kresek Raya Greenlake City Boulevard, Komplek Ruko Crown blok F19C, Cipondoh, Kota Tangerang, 15147
cs@modalnasional.co.id
021-31196770
 
                             
                             
                        © 2018 - 2025 PT. Solusi Teknologi Finansial. All Rights Reserved.